返回首页     网站地图    
通知公告
您现在的位置: 首页 > 人才培养 > 旗下产业 > 通知公告 > 正文
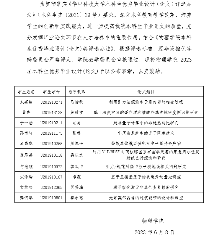
关于表彰2023届本科生优秀毕业论文的通知
发布时间:2023-06-08


 

  • 微信二维码

地址:武汉市洪山区珞喻路1037号逸夫科技楼北400
电话:86-027-87543881
经理信箱:phyoffice@hust.edu.cn
CopyRight 中国·永利集团(304am-VIP认证)官网-Official Platform 版权所有